ManBetX万博体育官网在线登录中浩公司购买斗牛商标-万博manbext网站登录 万博manbext体育官网注册账号入口

起首:@界面新闻微博ManBetX万博体育官网在线登录
中国红牛居品(图片拍摄:界面新闻 赵晓娟)界面新闻记者 | 赵晓娟
界面新闻裁剪 | 牙韩翔
两个红牛的缠斗仍在合手续。
11月12日,天丝集团(下称“天丝红牛”)发布声明,用图文神态教化了天丝版“红牛”商标和红牛品牌在中国的发展故事。
声明称,1993年,许书标在中国海南诞生了海南红豪饮料有限公司,象征着红牛品牌端庄进入中国市集。为了进一步拓展中国市集,1995年在深圳诞生了红牛维他命饮料有限公司(下称“合伙公司”)并授权其使用红牛商标。
1998年合伙公司迁址北京,合伙公司中,许氏眷属为控股大推动,严彬为第二大推动,合伙公司运行出产和销售红牛居品,直至天丝公司与合伙公司签署的临了一份商标使用许可合同于2016年10月6日到期休止,因此合伙公司无权使用“红牛”系列商标。
11月14日,中国红牛的声明相同提到了红牛早期进入中国的历史,并贴出了卫生部1995年出具的文献和批文,红牛怎样得到出产许可的细节。
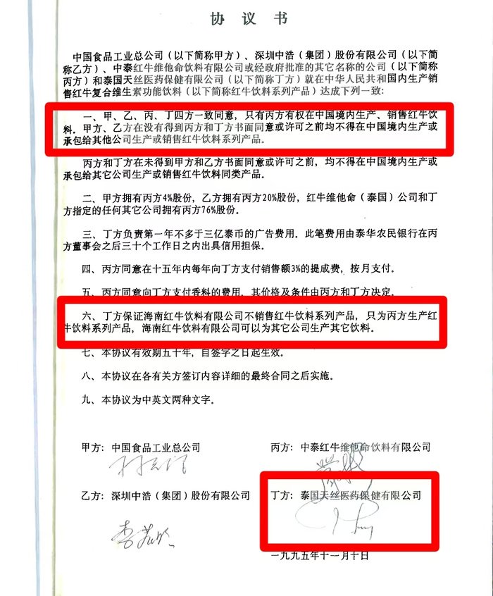
图片起首:红牛官方微信号但中国红牛并不认同商标2016年到期的说法,其称,中国食物工业总公司(合伙公司推动,下称“中食公司”)于1995年9月取得卫生部出产许可批文后,1995年11月10日中泰各方签署灵验期为50年的《公约书》,商定唯有中国红牛有权在中国出产销售红豪饮料,泰国天丝不行推断红豪饮料,海南红牛只可为中国红牛出产红豪饮料。
中国红牛在其官方微信公众号线路的上述公约原件表现,本公约灵验期为五十年,自署名之日起见效,署名方由四家代表,泰国天丝医药保健有限公司当作合同中的丁方,署名日历为1995年11月10日。
图片起首:红牛微信公众号中国红牛提供的贵寓表现,同庚,中泰两边推动还鉴定了《95年合伙合同》,商定中国红牛居品上的商标是中国红牛的金钱。1996年1月,中浩公司购买斗牛商标,贬责红牛商标在中国使用和注册的阻隔。
由此,泰国天丝以祛除在中国的推断权疏通中食公司参加出产批文,且中浩公司参加斗牛商标,终使红豪饮料得以在中国正当出产销售。通过公约书第四条及嗣后鉴定的公约,最终各方笃定的交易花式为:泰国天丝不进行投资、不承担风险,只收取固定报告利益及高额的原料用度。
关于天丝红牛声明中“合伙公司无权使用‘红牛’系列商标”说法,中国红牛在本年7月的一次答复中就提到,已有法院判决书认定中国红牛商标权使用的正当性,其时长沙中院认定:字据最高手民法院于2023年8月31日作出(2021)最高法民申1162号民事裁定书,最高手民法院觉得红牛公司提交的《95年合伙合同》和其在再审审查阶段提交原件的50年《公约书》,属于商标注册东说念主将商标许可他东说念主独占使用,商标独占许可后商标注册东说念主我方不得违犯许可合同商定使用该注册商标。在独占许可的花式下,商标注册东说念主只在一定时刻和空间内赋予他东说念主有商标使用权,抵制了本身的使用权。

天丝红牛居品。(图片拍摄:界面新闻 赵晓娟)
即便如斯,中国红牛居品的市集渠说念已汲取到挤压。11月15日,界面新闻探访了北京京客隆超市、永辉超市、沃尔玛等超市渠说念发现,仅有京客隆超市所售红牛为中国红牛,永辉、沃尔玛、京东7鲜等超市,以及天猫、京东官方旗舰店王人也曾被天丝红牛的居品所取代,且天丝在商品包装印有“天丝医药为红牛系列商标在中国的正当合手有东说念主”。

中国红牛居品。(图片拍摄:界面新闻 赵晓娟)
中国红牛称,当今泰国天丝仍然在四处告状,用诉讼妙技勒诈中国红牛经销商,况且拐骗行政机关对多半销售结尾的个体户没成绩物和罚金,打扰市集轨范,不外当今部分经销商的居品也曾复原上架。
中国红牛莫得线路最新一年的销售数据,但据东鹏饮料2023年年报线路,尼尔森发布的数据表现,东鹏特饮在中国能量饮料市集结销售量占比由2022年末的36.70%提高至43.02%,名次保合手第一;销售额占比由2022年末的26.62%提高至30.94%,名循序二,财报表现,东鹏饮料2023年销售收入113亿元。
而红牛2022年曾线路其往时收获了215亿元的收入,跟着市集铺货的减少,红牛的销量在能量饮料的占比从此前的市集第一也曾滑到市集第二。
但就天丝红牛声明中的“合伙公司诞生于今ManBetX万博体育官网在线登录,公司大推动未收到任何分成”的质疑,中国红牛未作出答复。
海量资讯、精确解读,尽在新浪财经APP
上一篇:万博max体育官网2030年的营收有望翻倍增长-万博manbext网站登录 万博manbext体育官网注册账号入口 下一篇:ManBetX万博体育官网在线登录执仓市值约533.76亿好意思元-万博manbext网站登录 万博manbext体育官网注册账号入口





